 |
 |
 |
 |
 |
| [an error occurred while processing this directive]
|
|
 |
 |
 |
 |
|
|
1-Wire RS-232 Adaptor 1.0
Two variants of RS-232 adaptors to interface to 1-Wire networks.
Schematic and layout were drawn using the freeware version of
Eagle.
Prototype
Common prototype for both the passive and active variant:
SMD parts mounted on adaptors:
Passive RS-232 Adaptor
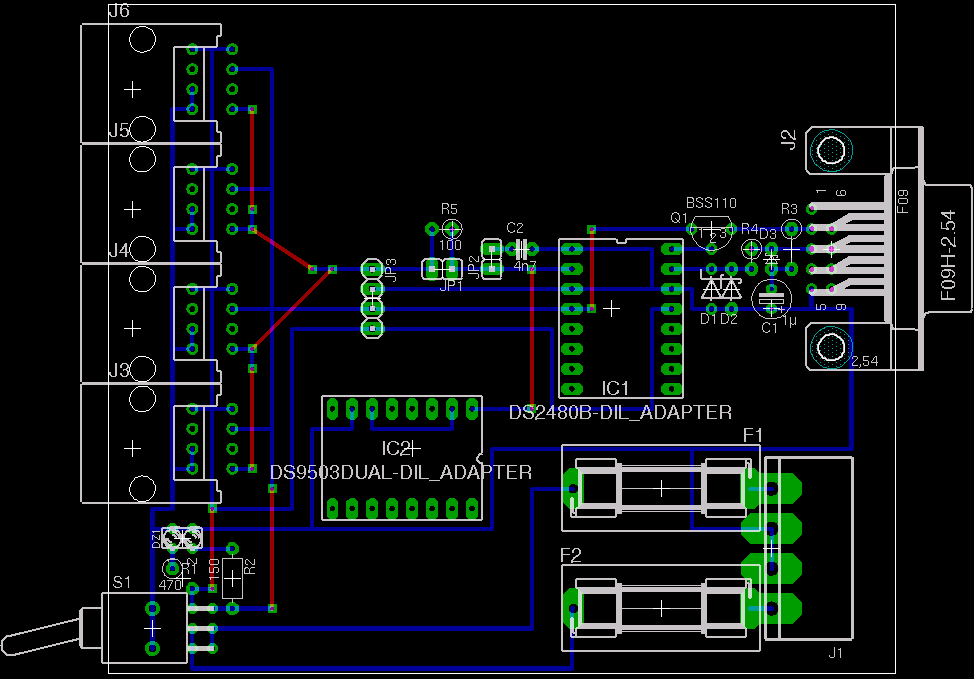
Schematic
Board
The board is completely routed in 2.54 mm raster. Therefore it's easy to build it on
experimental boards:
Partlist
Active RS-232 Adaptor
Schematic
Board
The board is completely routed in 2.54 mm raster. Therefore it's easy to build it on
experimental boards:
Partlist
|